- curso-de-control

Curso de Control: 3. El Tiempo
Como hemos visto en lo que llevamos de curso la medida del tiempo es un aspecto fundamental en este campo. Aquí aparece la primera gran división entre los sistemas que vamos a ver, el tiempo continuo y el tiempo discreto.
El tiempo continuo
Cuando hablamos de tiempo continuo nos referimos al tiempo al que estamos acostumbrados, podemos dividir el tiempo en fracciones cada vez más pequeñas sin ningún límite teórico. Tenemos valores de nuestras señales tanto en el segundo 1 como en el segundo 0.0000000000001. Este es el tiempo que se utiliza habitualmente en los sistemas físicos, las complicaciones que nos supone es la utilización de una matemática más compleja para modelar (el cálculo infinitesimal) y lo que es más importante, la incompatibilidad con los computadores que son discretos por naturaleza ya que trabajan con el bit como unidad mínima de medida, los periodos de muestreo de sus sensores y la frecuencia de actuación máxima posible.
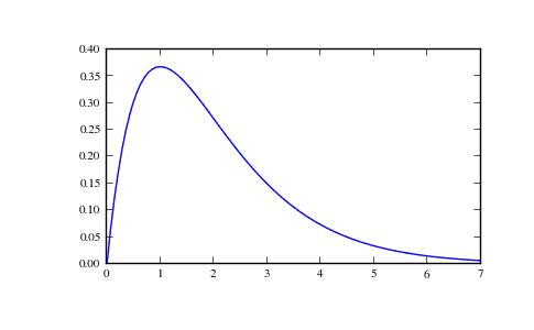
Pasamos a ver un ejemplo de señal discreta:
Como podemos ver se trata de una señal continua, sin discontinuidades.
El tiempo discreto
El opuesto al tiempo continuo es el tiempo discreto, en el se define un periodo mínimo en que se puede dividir el tiempo y se le llama periodo de muestreo, lo que pasa en el tiempo entre los muestreos es desconocido por eso nos interesa que nuestro periodo de muestreo sea lo más pequeño posible.
Pasamos a ver un ejemplo de una señal discreta cosenoidal.
Los puntos de medida reales son los círculos y como vemos entre esos puntos no existe nada. Habitualmente se añaden lineas entre los puntos para dar una sensación de continuidad, pero los valores en esas lineas no tienen por que corresponderse con la realidad.
Aproximación a tiempo continuo
¿Como podemos simular sistemas continuos en computadores que son discretos? Teóricamente no podemos. El problema se soluciona haciendo el periodo de muestreo muy pequeño en comparación al sistema que estamos simulando, de esta forma obtenemos una aproximación al continuo que se acercará mucho a la realidad.
Una vez terminado este inciso necesario para el curso, continuamos, tenemos que llegar al punto clave en control, la realimentación.